
为反应“健康中国”策略体育游戏app平台,精确聚焦肿瘤高危东说念主群防控,完了“早发现、早会诊、早治愈”指标,惠州市依托中央财政补助的公立病院修订与高质料发展示范名目子名目——“惠州市肿瘤防治武艺栽培名目”,通过防治武艺扩容、提质、下千里“三位一体”激动,全面筑牢市民健康防地。
本名目主要针对肺癌、甲状腺癌、前线腺癌、肝癌、胃癌五大土产货高发癌种开展筛查,当今筛查责任已在惠州市第六东说念主民病院运行。
参与姿首
合适筛查条件的市民佩戴身份证原件至惠州市第六东说念主民病院门诊楼(1号楼)四楼恶性肿瘤早期筛查名目门诊(成东说念主防护接种中心处)登记。
参谋电话
0752-6518110
筛查技能
周一至周五08:00-12:00,14:30-17:30
惠州市肿瘤早筛名目细则
01
初筛走访
(一)筛核对象法度
1.35~75周岁(1949年1月1日至1989年12月31日出身)的惠阳区常住住户(优先选择惠阳区户籍住户,且近12个月在当地居住≥6个月);
2.自觉插足且签署知情甘心书。
(二)筛查现实
针对合适筛核对象法度的东说念主群,由惠州市第六东说念主民病院责任主说念主员披发《癌症发病风险走访问卷》,全面了解、评估筛核对象肿瘤联系危急身分情况,评估患肿瘤疾病风险,确定高危对象。
02
高危走访
针对通过初筛问卷后由系统自动判定为高危对象的,按照高危病种组别,进行相应的干扰筛查。
1.肺癌高风险对象:开展胸部低剂量CT查验。
2.胃癌高风险对象:开展电子胃镜查验。
3.肝癌高风险对象:开展甲胎卵白(AFP)检测、肝脏超声查验(需空心)。
4.前线腺癌高风险对象:开展前线腺特异性抗原检测。
5.甲状腺癌高风险对象:开展甲状腺超声查验。
03
高危对象随访
新筛出的高危对象在完成高危走访干扰1个月后会进行电话随访,盘考是否进一步明确会诊并提供详尽干扰办事。
04
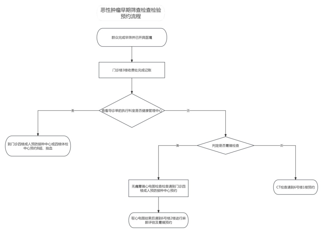
查验试验预约过程




